
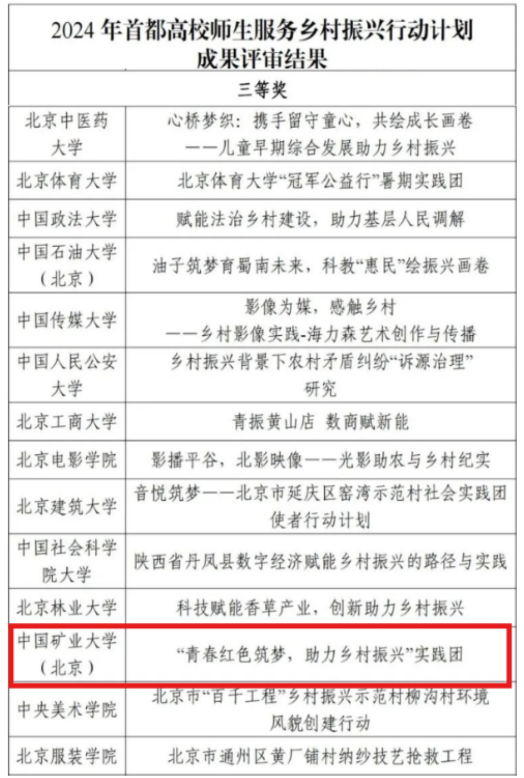
本网讯日前,由北京市委教育工委、市教委组织的2024年首都高校师生服务乡村振兴行动计划成果评审结果正式公布,我校管理学院“青春红色筑梦,助力乡村振兴”团队荣获三等奖。
为全面贯彻落实党的二十大精神、习近平总书记给中国农业大学科技小院同学们的重要回信精神,推动大学生青年在广阔乡村“大思政课”中受教育、长才干、做贡献,强化教育科技人才“三位一体”支撑,我校管理学院“青春红色筑梦,助力乡村振兴”团队前往北京市平谷区滨河街道开展为期一个月的实践活动。队伍立足首都现代化建设和高大尚平谷发展实际需求,开展了一系列丰富多彩的社会实践活动,积极参与“村播”“村耕”“村课”“村晚”等乡村特色品牌活动,并力争形成多项精品成果,为乡村振兴注入新活力。
团队介绍:
中国矿业大学(北京)管理学院“青春红色筑梦,助力乡村振兴”实践团
指导教师:楼燕
团队成员:刘迪、曹宇新、古雪霞、王梦娇、王子嫣
实践活动:
村课
知农大课堂。团队积极参与了区级领导讲授的第一堂课和专家学者讲授的专业课,汲取了丰富的农业知识与政策导向;参与平谷区组织的直播学习活动,深刻感受现代科技在农业教育传播中的力量。

实践团队成员合影(从左到右依次为古雪霞、曹宇新、刘迪、王子嫣、王梦娇)
村播
团队共参与了两次助农直播活动。首次直播,团队巧妙结合平谷区古玩收藏商会的文物资源,讲述其背后的地域故事,成功吸引了大量观众关注,总点赞量1.2W,直播观众340人。第二次直播,则是聚焦于“千桃百选”市集,经过团队的精心策划与热情推广,观看人数达到800+,点击量4.6W,最终实现销售额4645.6元,位居全区第二。

团队成员正在进行助农直播
村耕
务农大体验。实践团在镇罗营镇的千亩梯田,我们亲身体验了农耕生活,与农民共同劳作,除草、识别益虫与害虫,将书本知识转化为实际操作。

团队成员在千亩梯田帮助当地村民除草
村晚
乡村之夜。原定于滨河街道的村晚活动因天气原因取消,但团队迅速调整方案,在国农港进行了一场线上直播表演。尽管形式有变,但团队的热情与努力未减,与观众的互动依然热烈,赢得了广泛好评。

团队成员在国农港进行表演
首都高校师生服务乡村振兴行动计划是北京市委教育工委、市教委组织启动的专项实践计划,以文化乡村行动、科技乡村行动、卫生乡村行动、法治乡村行动、美丽乡村行动等,助力乡村振兴、加快农业农村现代化步伐。本次行动计划共评选出一等奖10项、二等奖20项、三等奖30项、优秀奖39项。
自2024年首都高校师生服务乡村振兴行动计划启动以来,我校高度重视、校团委重点推进,院团委积极组织实践团队参与筹备,指导入选团队做好项目实施和成果申报。未来,管理学院还将继续组织各学院实践团队积极投身乡村振兴实践,服务基层一线,促进校地融合,努力培养“明德至善,好学力行”的当代大学生,助力学校高质量发展。